Lin Geng Foo

I'm currently a postdoctoral researcher at the Max-Planck Institute for Informatics, under the Visual Computing and Artificial Intelligence (VCAI) Department, supervised by Prof. Christian Theobalt.

I obtained my PhD at Singapore University of Technology and Design (SUTD) under the Information Systems and Design (ISTD) pillar, where my research was supported by the President's Graduate Fellowship. I was advised by Prof. Liu Jun.

Prior to my PhD, I obtained my Bachelor's Degree in Engineering Systems and Design (ESD), Summa Cum Laude (highest honors) from SUTD in 2019, where I also obtained the Keppel Award of Excellence in both 2018 and 2019, and the EY Business Analytics Award (awarded to the top student in the business analytics track).

My research interests include video analysis, activity understanding, diffusion models, and dynamic neural networks. Currently, I am also interested in video and 3D human generation/editing.

I very recently created a Twitter/X account. Let's connect for more updates regarding research and ideas.

Email  /  Google Scholar  /  Twitter/X  /  YouTube  /  LinkedIn

profile photo

News


Featured Publications

(*) = Equal Contribution

project image

Physical Simulator In-the-Loop Video Generation


Lin Geng Foo, Mark He Huang, Alexandros Lattas, Stylianos Moschoglou, Thabo Beeler, Christian Theobalt
IEEE Conference on Computer Vision and Pattern Recognition (CVPR), 2026
paper / code

project image

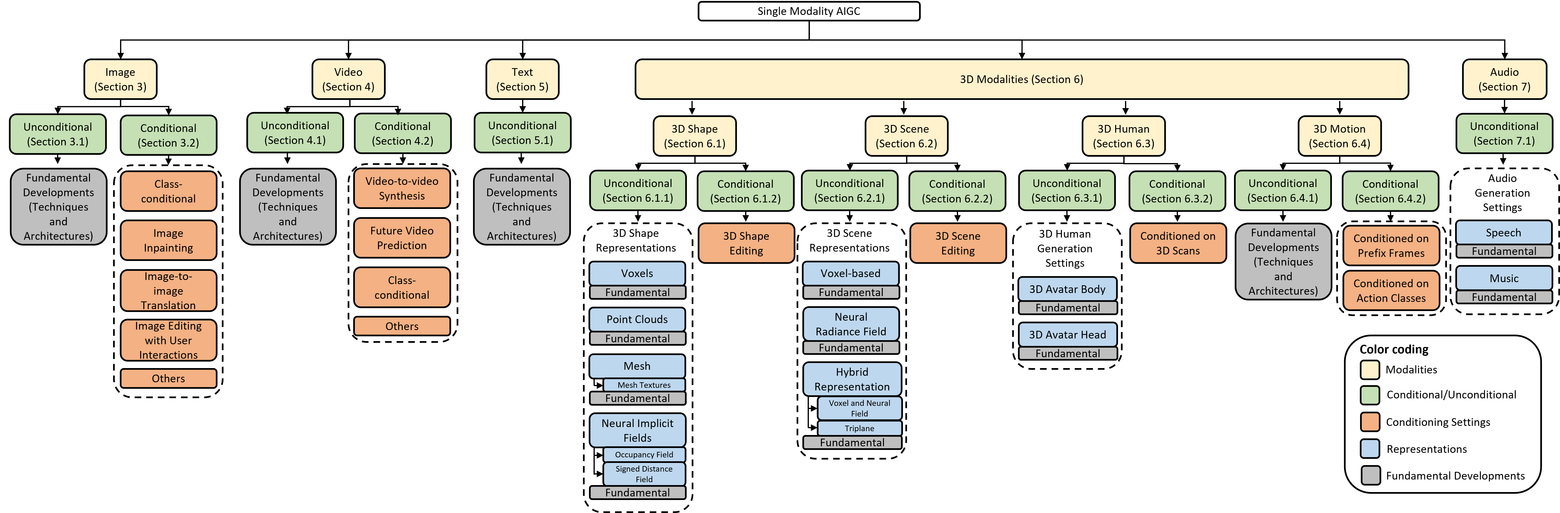
AI-Generated Content (AIGC) for Various Data Modalities: A Survey


Lin Geng Foo, Hossein Rahmani, Jun Liu
ACM Computing Surveys (CSUR), 2025
paper

project image

Action Detection via an Image Diffusion Process


Lin Geng Foo, Tianjiao Li, Hossein Rahmani, Jun Liu
IEEE Conference on Computer Vision and Pattern Recognition (CVPR), 2024
paper / poster / video

project image

Distribution-aligned Diffusion for Human Mesh Recovery


Lin Geng Foo, Jia Gong, Hossein Rahmani, Jun Liu
International Conference on Computer Vision (ICCV), 2023
paper / poster / video / project website

project image

GradMDM: Adversarial Attack on Dynamic Networks


Jianhong Pan (*), Lin Geng Foo (*), Qichen Zheng, Zhipeng Fan, Hossein Rahmani, Qiuhong Ke, Jun Liu
IEEE Transactions on Pattern Analysis and Machine Intelligence (TPAMI), 2023
Awarded the PREMIA Best Student Paper 2023 Commendation prize, 2023
paper / code

project image

DiffPose: Toward More Reliable 3D Pose Estimation


Jia Gong (*), Lin Geng Foo (*), Zhipeng Fan, Qiuhong Ke, Hossein Rahmani, Jun Liu
IEEE Conference on Computer Vision and Pattern Recognition (CVPR), 2023
paper / poster / code / video

project image

Unified Pose Sequence Modeling


Lin Geng Foo (*), Tianjiao Li (*), Hossein Rahmani, Qiuhong Ke, Jun Liu
IEEE Conference on Computer Vision and Pattern Recognition (CVPR), 2023
paper / poster / video

project image

System-status-aware Adaptive Network for Online Streaming Video Understanding


Lin Geng Foo (*), Jia Gong (*), Zhipeng Fan, Jun Liu
IEEE Conference on Computer Vision and Pattern Recognition (CVPR), 2023
paper / poster / video

project image

ERA: Expert Retrieval and Assembly for Early Action Prediction


Lin Geng Foo (*), Tianjiao Li (*), Hossein Rahmani, Qiuhong Ke, Jun Liu
European Conference on Computer Vision (ECCV), 2022
paper / poster / slides / video




Flag Counter